Authentication in browser based applications (Science Portal & Storage User Interface)¶
OpenID Connect¶
Browser based applications use the Authorization Code flow to authenticate users to the OpenId Provider (OIdP). A good example of how that works is shown at Medium.com, with openid included in the scope parameter.
Once that flow succeeds, the OpenID Connect Client (the application) will have an Access Token (and Refresh Token) to use to make authenticated calls on behalf of the user to an API, such as Cavern or Skaha.
As this flow is inefficient to use each time a request is made, the Access Token and Refresh Tokens are stored for the user, and retrieved when an authenticated call is necessary. Access Tokens cannot be securely stored in the browser however, so a secure way of doing it is to implement the Backend For Frontend (BFF) pattern.
Login¶
Login is supplied by the OpenID Connect Provider, and the endpoint can be looked up using the JSON document at the .well-known/openid-configuration endpoint, and looking up the authorization_endpoint key. To start the Authorization Code flow, redirect the user to the authorization_endpoint with the following properties:
| Property | Value |
|---|---|
scope |
openid profile offline_access |
redirect_uri |
https://example.com/myapplication/oidc-callback |
response_type |
code |
client_id |
myclient_identifier |
Example:
https://ska-iam.stfc.ac.uk/authorize?client_id=asfaslkfjlkj3-asdfdsdflkj&scope=openid%20profile%20offline_access&response_type=code&redirect_uri=https%3A%2F%2Fexample.com%2Fmyapplication%2Foidc-callback
If successful, this will call the URL at redirect_uri with a code parameter, containing a very short lived string value:
https://example.com/myapplication/oidc-callback?code=sdfue887hdyr
The redirect_uri endpoint can then pull the code query parameter, and use the token_endpoint from the .well-known/openid-configuration endpoint to exchange that code for tokens. In order to do that, the client must authenticate with the same client_id used in the Login, as well as the client_secret, and POST the values. The client_secret is typically generated by the client on registration.
Example:
final String codeFromCallbackURI = request.getParameter("code");
final ClientID clientID = new ClientID(this.clientID);
final Secret clientSecret = new Secret(this.clientSecret);
final AuthorizationCodeGrant codeGrant = new AuthorizationCodeGrant(codeFromCallbackURI);
// Basic Authentication to obtain a Token from the IAM service.
final ClientAuthentication clientAuth = new ClientSecretBasic(clientID, clientSecret);
final URI tokenEndpoint = URI.create(Client.getTokenEndpoint().toExternalForm());
final TokenRequest tokenRequest = new TokenRequest(tokenEndpoint, clientAuth, codeGrant);
// Send the request for the token...
final TokenResponse tokenResponse = sendTokenRequest(tokenRequest);
final AccessTokenResponse tokenSuccessResponse = tokenResponse.toSuccessResponse();
// We now have the Assets (Access Token, Refresh Token, and Expiry Time of Access Token)
final Assets assets = new Assets(new JSONObject(tokenSuccessResponse.toJSONObject().toJSONString()));
Document returned from the TokenRequest:
{
"access_token": "MTQ0NjJkZmQ5OTM2NDE1ZTZjNGZmZjI3",
"expires_in": 3600,
"refresh_token": "IwOGYzYTlmM2YxOTQ5MGE3YmNmMDFkNTVk",
"id_token": "asklIILLdnsf9sdjsdfhkjhjh" // Not actually used, but there if needed.
}
The application now has what it needs to make authenticated calls to the API(s). Let's look at how they're stored and used with the BFF Pattern.
BFF Pattern¶
The UI applications use the Backend For Frontend (BFF) pattern to securely store tokens in a server-side cache, and can only be retrieved with an encrypted, HTTP-Only, and Secure, first-party cookie from the browser. First-party cookies are obtained from a direct visit to the site, such as from a redirect, rather than from a request made from the page using JavaScript (third-party). As browsers tighten security on cookies, this helps to future proof it.
All OpenID Connect (OIDC) interaction is handled by the Nimbus OAuth2 Java Library.
After Successful Login¶
The JSON document with a token set represents the Assets. These Assets are stored in a Redis cache on the server, and a key is issued to retrieve them. Each application has its own Token Cache. The Assets are made up of the access_token, refresh_token, and the expires_in values.
That returned Assets key is SHA-256 encrypted, and set in the browser in a secure cookie. That cookie is only good for this application, and cannot be read by JavaScript (http-only).
Authenticated Requests¶
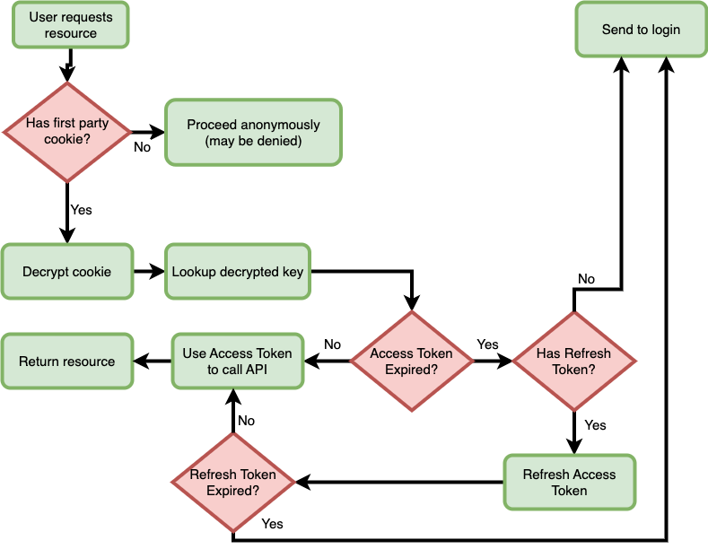
That encrypted cookie can now be used with the application to make authenticated requests. The browser will send the cookie with each request, and follow the path as laid out in the diagram.

General Steps¶
- User makes a request for a resource from a browser application
- If there is no first-party cookie, then proceed as though anonymous. If the resource is protected, then a 401 or 403 status code is returned.
- For the Science Portal, this means denying access with a modal login box as authentication is required.
- For the Storage UI, this means producing a button to optionally authenticate, as public browsing is allowed for Public items.
- Decrypt the cookie if present, then use the key to look up the Assets in the Redis cache.
- Use the Access Token from the Assets as a Bearer token in the request header to the API.
If the Access Token is valid (and the user is granted access to the resource), then the resource is returned. The system will check the expires_in value to determine if the Access Token will soon expire, and if so, will request a refresh.
- If no Refresh Token is present in the Assets, the user needs to re-authenticate.
- If a Refresh Token is present in the Assets, then request a new Access Token from the token endpoint.
- If the Refresh Token is expired (i.e. 401 is returned from the OIdP), then the user needs to re-authenticate.
- Use the refreshed Access Token and return the resource to the user.